A Career Outlook
(If you care to know more about me, why not check out this self-introduction video I made!!!)
Lately, I’ve been immersing myself in various projects and templates I never had time to explore before. If we were sharing a coffee chat, trust me, I could talk about them nonstop—the joy they bring, the challenges they present, and how they make me both love and hate each project at the same time.
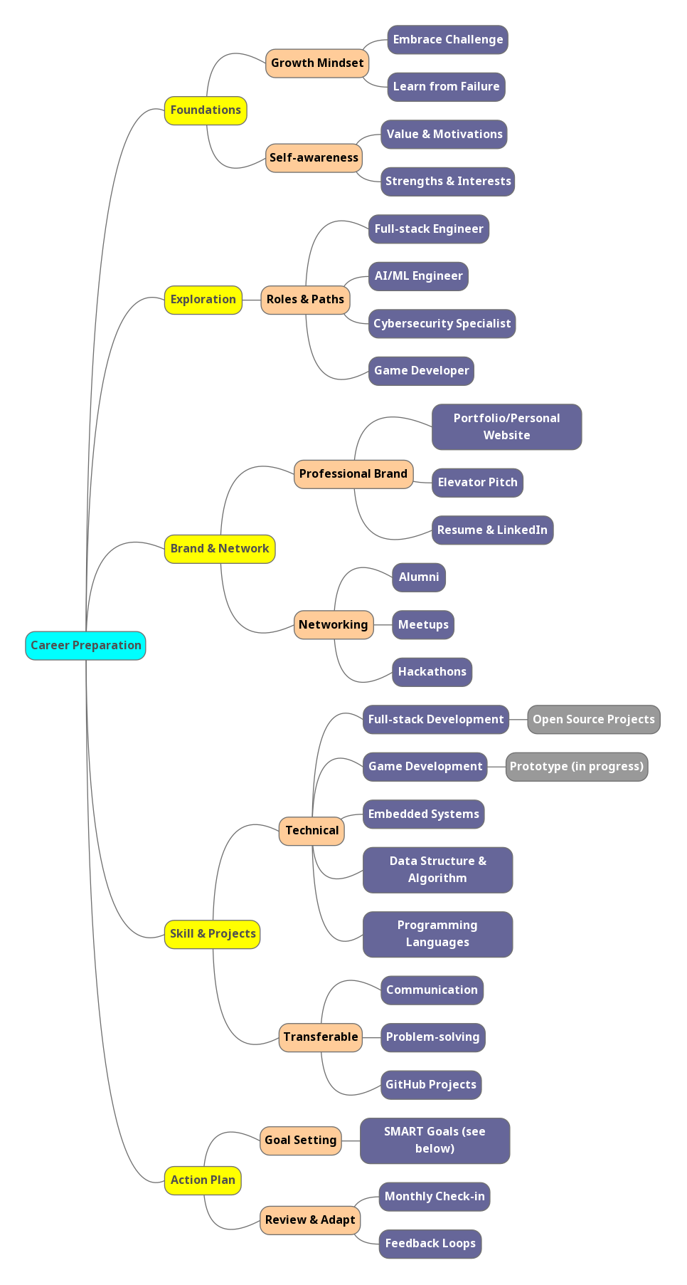
Reflecting on my recent experiences, I find myself desperate for clear direction to guide me through all this overlapping multitasking. Recalling what I learned in Navigating Your Path to Professional Success, an interactive course I took at Northeastern University, I created the following mind map and SMART goals.
I’ll be updating them regularly as I continue to refine my focus and reflect on my latest projects.

SMART Goals
last updated: Aug 25th, 2025
Goal 1: Complete Kubernetes Specialization
- Specific: Complete a Kubernetes dive-in to build simulated Kubernetes network.
- Measurable: Make the virtual machines up and running on one of my local machine.
- Achievable: Dedicate 4 hours per week leveraging existing Docker experience.
- Relevant: Required skill for cloud computing and software architect.
- Time-Bound: Finish by Oct 31, 2025.
Goal 2: Conduct Informational Interviews
- Specific: Conduct informational interviews with experienced software engineers.
- Measurable: Schedule and complete 3 interviews; document key takeaways.
- Achievable: Use LinkedIn and alumni network for warm introductions.
- Relevant: Helps validate role expectations and refine my Professional Brand.
- Time-Bound: Complete all interviews by Oct 31, 2025.
Goal 3: Publish Technical Blog Posts on Game Prototype
- Specific: Publish technical blog posts showcasing my game.
- Measurable: Write and share at least 2 posts on LinkedIn/Blog.
- Achievable: Draft one post every three weeks using existing project notes.
- Relevant: Strengthens my online presence and demonstrates communication skills.
- Time-Bound: Publish all posts by September 30, 2025.
